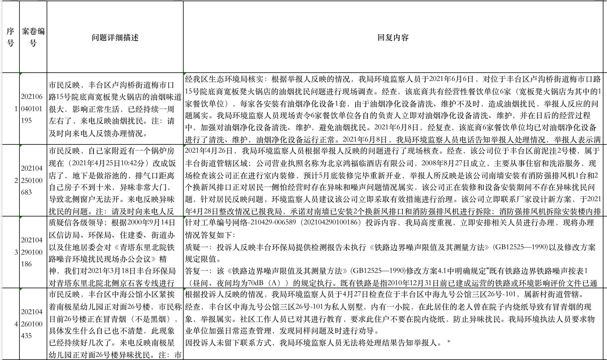
2021年4月至6月丰台区生态环境局投诉举报办理结果统计表

该数据是丰台区提供的2021年4月至6月丰台区生态环境局投诉举报办理结果统计表信息,包括序号,案卷编号,问题详细描述,回复内容等属性字段。

丰台区 提供 2022-03-31 14:22更新

接口

数据调用接口
JSON格式
使用说明
X

数据资源在线调用接口API接口说明文档

1. 接口地址(示例)

2. 请求方式

请求参数:GET

3. 接口参数

Path 参数: userKey: string 个人唯一标识码 (用户可在登录后,于【用户中心】-【唯一标识码】中获取)
contentId: string 4ac75a00ae6745288e255b54ccc5a334

Query 参数: currentPage:integer 页码
pageSize:integer 分页大小

  • 数据预览
  • 数据信息
  • 数据提供者

我要评价
用户:

您是否已成功下载数据集

可用性:

完整性:完整性指您下载的数据是否包含对应的数据条数

便捷度:

满意度:

请您描述您对此数据的用途及意见建议:

注:您的评论内容需经过审核后才对外可见,您的姓名等个人信息将会以保密的形式对外展示,谢谢您的理解与支持。

未成功下载数据集的原因:

注:您的评论内容需经过审核后才对外可见,您的姓名等个人信息将会以保密的形式对外展示,谢谢您的理解与支持。
提交
取消

我要纠错

*数据集名称

*数据集问题描述

*姓名

*联系方式

提交
取消